pp电子官方网站
网站首页
学院简介
学院简介
机构设置
校训校风
教风学风
校徽
校歌
校旗
院部介绍
文学院
历史文化学院
教育科学学院
外国语学院
数学学院
计算机学院
物理学院
化学与化工学院
体育学院
音乐学院
美术学院
蒙古学学院
经济与管理学院
生命科学学院
现代服务学院
马克思主义学院
地理科学学院
专业介绍
文学院
历史文化学院
教育科学学院
外国语学院
数学学院
计算机学院
物理学院
化学与化工学院
体育学院
音乐学院
美术学院
蒙古学学院
经济与管理学院
生命科学学院
现代服务学院
马克思主义学院
地理科学学院
招生章程
招生章程
招生计划
招生计划
历年分数
历年分数
招生政策
招生政策
入学须知
校园风光
校园风光
合作企业
录取查询
录取查询
资料下载
网站首页
>>
学院简介
>>
校徽
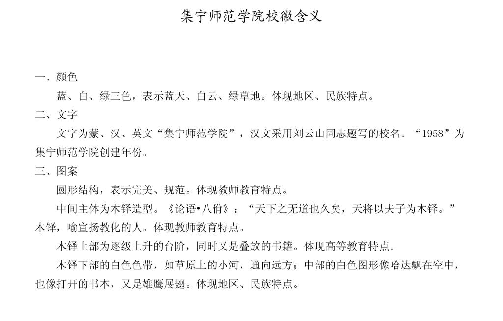
校徽
学院简介
机构设置
校训校风
教风学风
校徽
校歌
校旗
校徽
pp电子官方网站招生办公室 地址:内蒙古乌兰察布市工农大街59号
电话:0474-8989023 邮编:012000